2026 STAJ TAKVİMİ
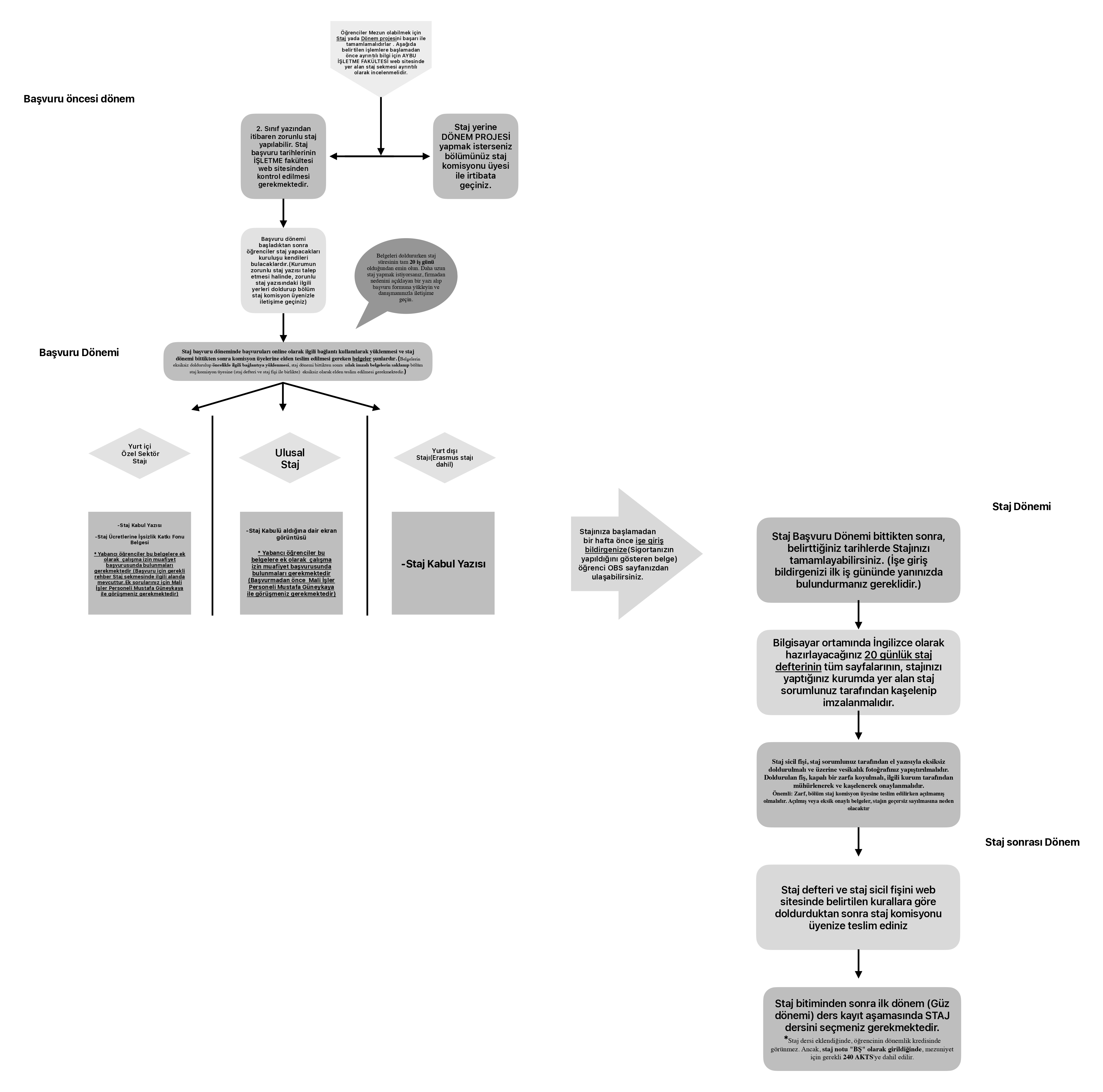
Staj Şeması

Pdf formatı için tıklayınız.
Ankara Yıldırım Beyazıt Üniversitesi (AYBÜ) İşletme Fakültesi Zorunlu Staj Bilgilendirme Metni
Değerli öğrenciler,
AYBÜ İşletme Fakültesi öğrencileri, 2. sınıfı tamamlamalarının ardından zorunlu staj yapabilirler. Staj veya Dönem Projesi tamamlamadan mezuniyet mümkün değildir. Staj ile ilgili güncel tarihleri ve gerekli bilgileri fakültemizin web sitesindeki "Staj" sekmesinden takip edebilirsiniz. Zorunlu staj yazısını bölümünüz staj komisyon üyesinden alabilirsiniz.
Staj 20 iş günüdür. Staja en erken 15 Haziran 2026 tarihinde başlayabilirsiniz. Stajın 04 Eylül 2026 Cuma gününden önce sona ermesi zorunludur. Stajınızı belirtilen tarih aralığında yapmanız gerekmektedir.
Staj Başvuru Süreci 23 Mart – 22 Mayıs 2026 tarihleri arasındadır.
Eğer staj yerine Dönem Projesi yapmak istiyorsanız, bölümünüzün staj komisyonu üyesi ile iletişime geçmeniz gerekmektedir.
1. Staj Başvuru Süreci 23 Mart – 22 Mayıs 2026tarihleri arasındadır. Staj başvuru tarihleri sona erdikten sonraki ulusal staj kabul işlemlerinde, staj başlangıç tarihinden en az on (10) gün önce, bölüm staj komisyonuna bilgilendirme yapılacak ve başvuru formu doldurulacaktır.
Staj başvuru döneminde şu adımlar izlenmelidir:
- Staj yeri bulma: Staj yapacağınız kurumu kendiniz bulmalısınız.
- Zorunlu staj belgesi: Staj yapacağınız kurumun talebi doğrultusunda zorunlu staj belgesini doldurup Bölüm Staj Komisyon Üyelerine imzalatabilirsiniz. Zorunlu Staj Belgesi için tıklayınız.
- Belgelerin tamamlanması: Başvuru için gerekli belgeler iş yeri ile iletişime geçilerek eksiksiz doldurulmalı.
2. Staj Belgeleri
Staj başvurusunda tamamlanması gereken belgeler:
- Staj Kabul Yazısı için tıklayınız
- Staj Ücretlerine ilişkin İşsizlik Katkı Fonu Belgesi için tıklayınız
- Staj Kabulü Onay Ekran Görüntüsü (Ulusal Staj Başvuru Ekranından alınır.)
- Yabancı öğrenciler Çalışma İzni Muafiyet Başvurusunda bulunmalıdırlar. (Rehber için tıklayınız. Bir sıkıntı yaşamanız durumunda Mali İşler Personeli Mustafa Güneykaya ile görüşebilirsiniz.)
3. Staj Süresi ve Sigorta
- Staj en az 20 iş günü olmalıdır. Daha uzun süreli staj yapmak isteyenler, kurumlarından resmi bir gerekçe yazısı alarak başvuru formuna ekleyip, bölüm staj komisyon üyesi ile iletişime geçmelidir.
- Staj başlamadan bir hafta önce işe giriş bildirgenize (sigorta yapıldığını gösteren belge) Öğrenci Bilgi Sistemi (OBS) üzerinden ulaşabilirsiniz. İlk iş gününde işe giriş bildirgenizi yanınızda bulundurmanız gerekmektedir.
4. Belgelerin teslimi:
Staj başvuru sürecinde belgeler online olarak toplanacak olup, öğrenciler tüm belgeleri aşağıda belirtilen link aracılığı ile sisteme yüklemek zorundadırlar.
Yurt içi stajları için ilgili link: https://forms.gle/tGAevE28GpKbFMuc6
Yurt dışı stajları için ilgili link: https://forms.gle/nMbVJCkWmSh5Uoa57
5. Staj dönemi:
Staj döneminiz boyunca, staj sürecinizi belgelemek amacıyla staj defterinizi eksiksiz ve düzenli bir şekilde doldurmanız gerekmektedir. Ayrıca, staj süresince yapılan çalışmaların kayıt altına alınması için gerekli olan staj fişlerini de zamanında ve doğru şekilde tamamlamanız beklenmektedir. Staj yapılan kurumun belirlediği iş disiplinine, çalışma saatlerine ve etik kurallarına uymanız büyük önem taşımaktadır. Hem üniversitenizin hem de staj yaptığınız kurumun kurallarına dikkat ederek, profesyonel bir çalışma ortamına uyum sağlamanız beklenmektedir.
Staj Defteri için tıklayınız.
Staj Fişi için tıklayınız
6. Staj Sonrası Süreç
Staj bitiminde ise staj kapsamına göre (Yurt içi- Yurt dışı) daha önce online olarak sisteme yüklemiş olduğunuz; Staj Kabul Yazısı, Staj Ücretlerine İşsizlik Katkı Fonu Belgesi ve yabancı öğrenciler için geçerli olan çalışma izin muafiyet başvurularının aşağıdaki adımların tamamlanmasının ardından bölüm staj komisyon üyesine staj defteri ve fişi ile birlikte elden teslim edilmesi gerekmektedir.
Staj tamamlandıktan sonra aşağıdaki adımlar takip edilmelidir:
- Staj Defteri ve Staj Sicil Fişi fakülte web sitesinde belirtilen kurallara uygun olarak doldurulmalı ve staj komisyonuna teslim edilmelidir. Staj defteri bilgisayar ortamında ve İngilizce olarak hazırlanmalıdır. Staj yapılan kurum tarafından kaşelenmeli ve imzalanmalıdır.
- Staj Sicil Fişi el yazısıyla doldurulmalı, vesikalık fotoğraf eklenmeli ve kapalı zarf içinde kaşe ve mühür ile teslim edilmelidir.
- Staj bitiminden sonra gelen ilk akademik dönemde (Güz dönemi) "STAJ" dersini seçmeniz gerekmektedir.
Not: Staj dersi dönemlik kredide görünmez, ancak notu Başarılı (BŞ) olarak girildiğinde mezuniyet için gerekli olan 240 AKTS'ye dahil edilir.
Staj Komisyonu
İşletme Bölümü
| ÜNVANI | ADI VE SOYADI | GÖREVİ |
| Dr. Öğr. Üyesi | Mustafa ÜNSALAN | BAŞKAN |
| Arş. Gör. | Firuze YAZICIOĞLU | ÜYE |
| Arş. Gör. | Şafak Nur COŞGUNARAS YİĞİT | ÜYE |
Finans ve Bankacılık Bölümü
| ÜNVANI | ADI VE SOYADI | GÖREVİ |
| Doç. Dr. | İklim GEDİK BALAY | BAŞKAN |
| Arş. Gör. | Hande Duygu YARDIMCI | ÜYE |
| Arş. Gör. | Furkan DAZIROĞLU | ÜYE |
Uluslararası Ticaret ve İşletmecilik Bölümü
| ÜNVANI | ADI VE SOYADI | GÖREVİ |
| Doç. Dr. | Bilge CANBALOĞLU | BAŞKAN |
| Arş. Gör. | Ahmet Şükrü PAMPAL | ÜYE |
| Arş. Gör. | Serkan YELLİCE | ÜYE |
Yönetim Bilişim Sistemleri Bölümü
| ÜNVANI | ADI VE SOYADI | GÖREVİ |
| Dr. Öğr. Üyesi | Keziban Seçkin CODAL | BAŞKAN |
| Arş. Gör. | Muhammed Fatih ÖZER | ÜYE |
| Arş. Gör. | Cemre Su ARSLANTAŞ | ÜYE |