| I.Yıl / I. Dönem | ||||
|---|---|---|---|---|
| Ders Kodu | Ders Adı | Türü | AKTS | Ön Şart* |
| ENG101 | ACADEMIC ENGLISH I | Zorunlu | 2 | - |
| MATH101 | CALCULUS I | Zorunlu | 6 | - |
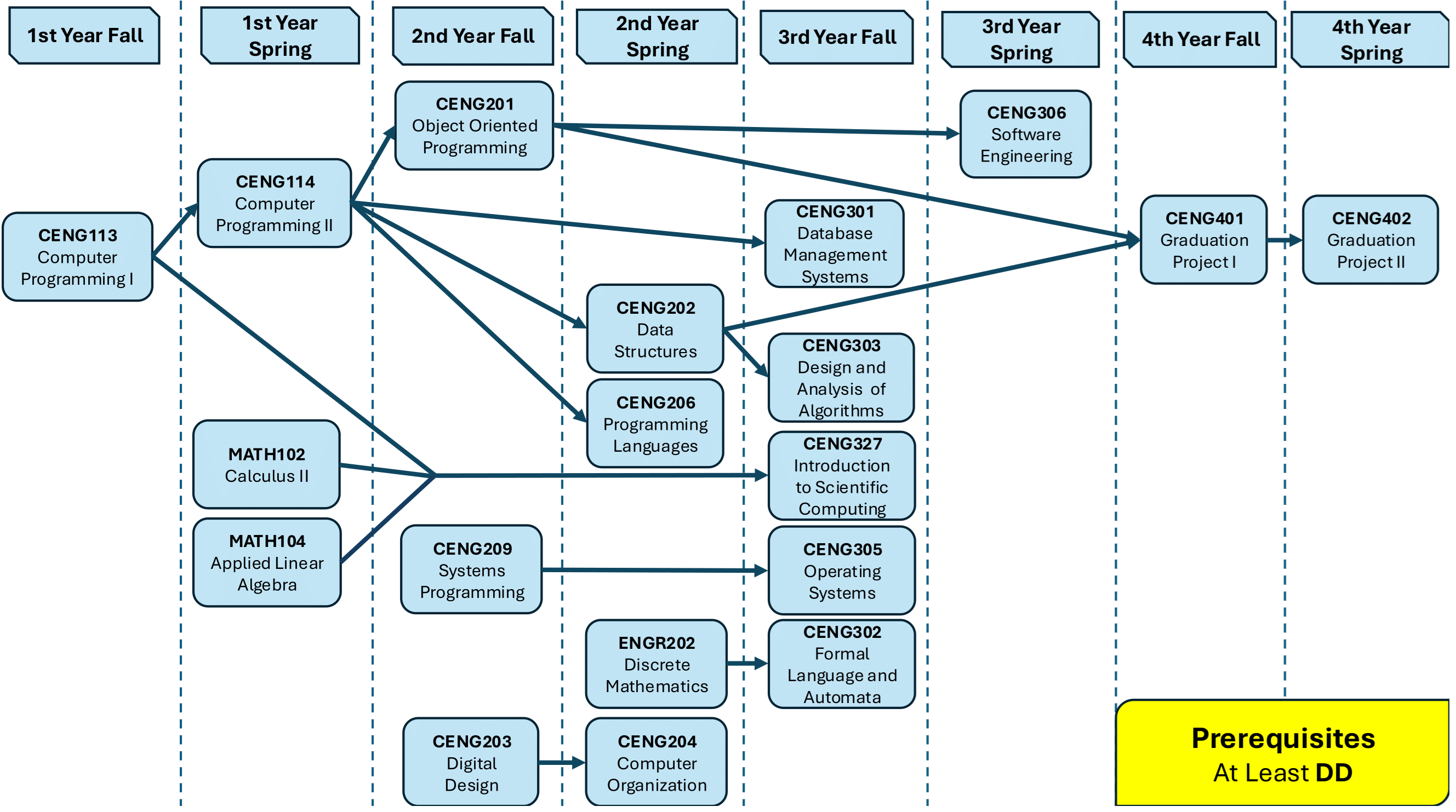
| CENG113 | COMPUTER PROGRAMMING I | Zorunlu | 5 | - |
| BIO101 | BIOLOGY FOR COMPUTER ENGINEERS | Zorunlu | 5 | - |
| CENG101 | INTRODUCTION TO COMPUTER ENGINEERING | Zorunlu | 2 | - |
| PHYS101 | PHYSICS I | Zorunlu | 4 | - |
| PHYS103 | PHYSICS LABORATORY I | Zorunlu | 2 | - |
| TİT101 | TÜRK İNKILAP TARİHİ I | Zorunlu | 2 | - |
| TDL101 | TÜRK DİLİ I | Zorunlu | 2 | - |
| I.Yıl / II. Dönem | ||||
|---|---|---|---|---|
| Ders Kodu | Ders Adı | Türü | AKTS | Ön Şart* |
| ENG102 | ACADEMIC ENGLISH II | Zorunlu | 2 | - |
| MATH104 | APPLIED LINEAR ALGEBRA | Zorunlu | 6 | - |
| MATH102 | CALCULUS II | Zorunlu | 6 | MATH101 |
| CENG114 | COMPUTER PROGRAMMING II | Zorunlu | 6 | CENG113 (DD) |
| PHYS102 | PHYSICS II | Zorunlu | 4 | - |
| PHYS104 | PHYSICS LABORATORY II | Zorunlu | 2 | - |
| TDL102 | TÜRK DİLİ II | Zorunlu | 2 | - |
| TİT102 | TÜRK İNKILAP TARİHİ II | Zorunlu | 2 | - |
| II.Yıl / I. Dönem | ||||
|---|---|---|---|---|
| Ders Kodu | Ders Adı | Türü | AKTS | Ön Şart* |
| CENG201 | OBJECT ORIENTED PROGRAMMING | Zorunlu | 6 | CENG114 (DD) |
| CENG203 | DIGITAL DESIGN | Zorunlu | 5 | - |
| CENG209 | SYSTEMS PROGRAMMING | Zorunlu | 5 | - |
| MATH201 | DIFFERENTIAL EQUATIONS | Zorunlu | 6 | - |
| CENG207 | PROBABILITY AND STATISTICS | Zorunlu | 5 | - |
| ENGR265 | PRINCIPLES OF OCCUPATIONAL HEALTH AND SAFETY I | Zorunlu | 3 | - |
| II.Yıl / II. Dönem | ||||
|---|---|---|---|---|
| Ders Kodu | Ders Adı | Türü | AKTS | Ön Şart* |
| CENG202 | DATA STRUCTURES | Zorunlu | 7 | CENG114 (DD) |
| CENG204 | COMPUTER ORGANIZATION | Zorunlu | 7 | CENG203 (DD) |
| CENG206 | PROGRAMMING LANGUAGES | Zorunlu | 7 | CENG114 (DD) |
| ENGR202 | DISCRETE MATHEMATICS | Zorunlu | 6 | - |
| ENGR266 | PRINCIPLES OF OCCUPATIONAL HEALTH AND SAFETY II | Zorunlu | 3 | - |
| III.Yıl / I. Dönem | ||||
|---|---|---|---|---|
| Ders Kodu | Ders Adı | Türü | AKTS | Ön Şart* |
| CENG300 | INDUSTRIAL PRACTICE I | Zorunlu | 4 | - |
| CENG301 | DATABASE MANAGEMENT SYSTEMS | Zorunlu | 5 | CENG114 (DD) |
| CENG303 | DESIGN AND ANALYSIS OF ALGORITHMS | Zorunlu | 6 | CENG202 (DD) |
| CENG305 | OPERATING SYSTEMS | Zorunlu | 6 | CENG209 (DD) |
| CENG327 | INTRODUCTION TO SCIENTIFIC COMPUTING | Zorunlu | 5 | MATH102 (DD), MATH104 (DD) ve CENG113 (DD) |
| CENG3XX | DEPARTMENT ELECTIVE | Seçmeli | 5 | - |
| III.Yıl / II. Dönem | ||||
|---|---|---|---|---|
| Ders Kodu | Ders Adı | Türü | AKTS | Ön Şart* |
| CENG302 | FORMAL LANGUAGES AND AUTOMATA THEORY | Zorunlu | 6 | ENGR202 (DD) |
| CENG304 | COMPUTER NETWORKS | Zorunlu | 6 | - |
| CENG306 | SOFTWARE ENGINEERING | Zorunlu | 6 | CENG201 (DD) |
| CENGXXX | DEPARTMENT ELECTIVE | Seçmeli | 5 | - |
| ENGRXXX | FACULTY ELECTIVE | Seçmeli | 4 | - |
| UEXXX | UNIVERSITY ELECTIVE | Seçmeli | 3 | - |
| IV.Yıl / I. Dönem | ||||
|---|---|---|---|---|
| Ders Kodu | Ders Adı | Türü | AKTS | Ön Şart* |
| CENG400 | INDUSTRIAL PRACTICE II | Zorunlu | 4 | - |
| CENG401 | GRADUATION PROJECT I | Zorunlu | 6 | CENG201 (DD) ve CENG202 (DD) |
| CENGXXX | DEPARTMENT ELECTIVE | Seçmeli | 5 | - |
| CENGXXX | DEPARTMENT ELECTIVE | Seçmeli | 5 | - |
| CENGXXX | DEPARTMENT ELECTIVE | Seçmeli | 5 | - |
| CENGXXX | DEPARTMENT ELECTIVE | Seçmeli | 5 | - |
| IV.Yıl / II. Dönem | ||||
|---|---|---|---|---|
| Ders Kodu | Ders Adı | Türü | AKTS | Ön Şart* |
| CENG402 | GRADUATION PROJECT II | Zorunlu | 6 | CENG401 (DD) |
| CENGXXX | DEPARTMENT ELECTIVE | Seçmeli | 5 | - |
| CENGXXX | DEPARTMENT ELECTIVE | Seçmeli | 5 | - |
| CENGXXX | DEPARTMENT ELECTIVE | Seçmeli | 5 | - |
| CENGXXX | DEPARTMENT ELECTIVE | Seçmeli | 5 | - |
| ENGRXXX | FACULTY ELECTIVE | Seçmeli | 4 | - |
* Ön Şart sütunundaki derslerden en az DD harf notu alınması gerekmektedir.
* Ön Şart özetine buradan ulaşabilirsiniz.
